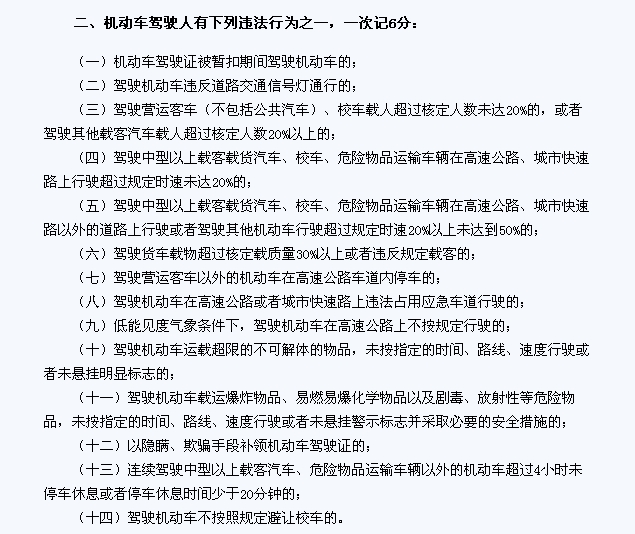
根據修訂后的《機動車駕駛證申領和使用規定》中的第五章“機動車駕駛人管理”的規定,對道路交通安全違法行的相關扣分項進行了調整,依據道路交通安全違法行為的嚴重程度,一次記分的分值為:12分、6分、3分、2分、1分五種。
根據《機動車駕駛證申領和使用規定》“駕駛機動車行經人行橫道,不按規定減速、停車、避讓行人”的規定,一次記3分。另外,在《中華人民共和國道路交通安全法》第四十七條“機動車行經人行橫道時,應當減速行駛;遇行人正在通過人行橫道,應當停車讓行。”中對這種違法行為也有相應說明。右轉彎或過人行道不讓行人,這是編輯首要指出的不良駕駛行為。這樣做不但不利于提高通行效率,更容易激化行人與駕駛者之間的矛盾,同時還埋下了事故的隱患,明年起這一行為發生后,駕駛員將被扣3分。
轉彎車不讓直行車先行,根據《機動車駕駛證申領和使用規定》,“駕駛機動車不按規定超車、讓行的,或者逆向行駛”的規定,一次扣3分。這一行為比較多的發生在早晚高峰和車流量較大的路口,而且不少左轉車輛的司機會把車距壓縮的非常近,角度也越轉越小。造成的結果就是影響了相對方向行駛的直行車輛正常通行,這樣做不能提高路口的通行速度,甚至還有事故發生。
9種常見駕駛惡習盤點
9種常見駕駛惡習!1月1日起扣分
相比上面提到的兩個交通違法行為,很多時候駕駛者是明知故犯,而“右轉車不讓左轉車”這一行為屬于交通違法,甚至部分司機都根本不知道。根據據《機動車駕駛證申領和使用規定》,屬于不按規定讓行,一次扣3分。在此,編輯提醒大家以后要注意了!
不按規定超車和逆向行駛,也同樣違法《機動車駕駛證申領和使用規定》中“駕駛機動車不按規定超車、讓行的,或者逆向行駛”的規定,一次扣3分。不按規定超車主要有兩種比較有代表性的違法行為:第一種是越過中央實線逆向超車,第二種就是占用非機動車道從右側超車。不管是哪種行為,都存在極大的安全隱患。
那么何時可以超車?首先要看道路中間的劃線,如果是實線,不管是白色還是黃色,都表示不允許超車。如果是虛實線的話,則表示虛線一側的車輛可變道,但不允許借道超車!只有路中間劃的是虛線,且在確保安全的情況下,才能借用對向車道進行超車。
給救護車、消防車和警車讓行,國內絕大部分駕駛者在這方面的意識都不強,甚至還有少數素質差的司機會故意阻擋這些特殊車輛,這一行為在明年起,將會受到扣3分的處罰。如果您不明白“給特殊車輛讓行”的含義是什么,請好好看看下面的兩個視頻,學習一下老外是怎么給救護車、消防車讓路的。雖然,就目前國內的狀態來說,要做到像下面兩個視頻那樣的讓行比較困難,但大家不妨先從自己做起、從現在做起,在盡可能的情況下為救護車、消防車讓行,我想這一問題總有緩解的一天。
根據《機動車駕駛證申領和使用規定》“駕駛機動車遇前方機動車停車排隊或者緩慢行駛時,借道超車或者占用對面車道、穿插等候車輛”的規定,一次扣2分。堵車亂插隊就是我們常說的“加塞”,這也是目前國內很普遍的一種交通頑疾,明年駕照新規定正式執行之后,執法力度也會進一步加強。此外,在日常生活中比較常見的情況,如:出小區的車輛為了并入主路而堵住對向車道的情況,在明年也因“占用對面車道”的規定,被扣2分。
9種常見駕駛惡習!1月1日起扣分
9種常見駕駛惡習!1月1日起扣分
如果你認為開車時向車外扔垃圾或者煙頭的行為頂多是道德素質的問題,還不構成違法的話,那就大錯特錯了。根據《中華人民共和國道路交通安全法》第六十六條的規定“乘車人不得攜帶易燃易爆等危險物品,不得向車外拋灑物品,不得有影響駕駛人安全駕駛的行為”,如果您開車時向窗外亂扔垃圾,將被扣2分。
9種常見駕駛惡習!1月1日起扣分
向車外亂扔垃圾,輕則會污染環境、弄臟后車,重則可能影響其他車輛的安全。與此同時,為了清潔這些被拋灑在路上的垃圾,環衛工人還要冒著生命危險進行清掃。為了自己的一時方便,給他人造成這么多麻煩和危險,你忍心嗎?!
開車打電話這個行為的危害性有多大,我想不用再多做介紹了吧。在《機動車駕駛證申領和使用規定》中對“駕駛機動車有撥打、接聽手持電話等妨礙安全駕駛”類似的行為也有明確規定,扣2分。在原來,這一違法行為由于取證比較困難,因此處罰力度不強。而現在,不少地方已經開始試點使用高清攝像頭對開車打電話的行為進行拍照取證,除了會罰200元外,還扣2分。
在開著遠光燈會車時,駕駛者根本看不清路中間的行人,極易發生嚴重交通事故。這一行為,在《機動車駕駛證申領和使用規定》中,會按照“駕駛機動車不按規定使用燈光”的規定,予以扣1分的處罰。
9種常見駕駛惡習!1月1日起扣分
9種常見駕駛惡習!1月1日起扣分
除了不正確使用遠光燈外,變道不打轉向燈也是一個嚴重的道路“頑疾”,這一行為會讓后方車輛無法準確判斷前車的動向,容易引發追尾事故。此外,隨意使用雙閃在很多自駕游車隊或婚車車隊中間比較常見,此舉也會影響其它司機對前方車輛狀況的判斷產生誤差,從而埋下安全隱患。久而久之,當您真有急事開著雙閃時,路上就沒人讓你了。這道理和“狼來了”是一樣的。因此,我覺得對于違反規定使用燈光和雙閃的行為,扣1分的處罰,太輕了!
本文中為大家羅列的這九種駕駛惡習,可以說在我每天開車上下班的路上就能看到。在2013年1月1日執行的《機動車駕駛證使用規定》中對這些違法行為的扣分力度加強,我覺得是件好事。處罰只是手段,教育才是目的,只要大家都提高了自身素質,文明開車、禮讓出行,才能真正做到還道路于車輛,還安全于行人。



![(圖表)[駕照新規]公安部詳解認定“搶黃燈”具體情形](../../../images/attachement/jpg/site1/20121231/f46d040b704c124b0fe303.jpg)
圖表:公安部詳解認定“搶黃燈”具體情形